学校主站
网站首页
部门概况
通知公告
部门动态
政策法规
联系我们
网站首页
>
通知公告
>
正文
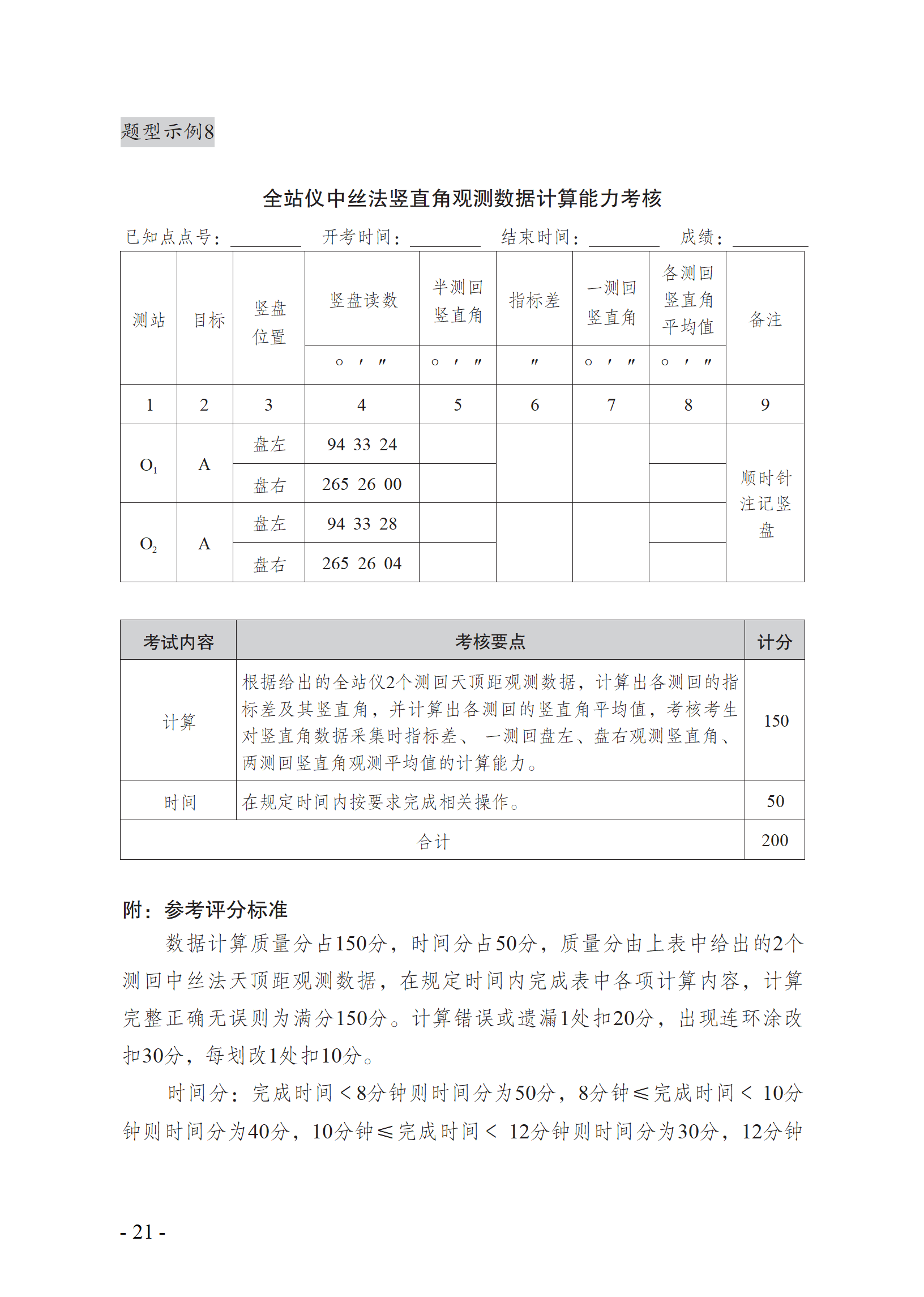
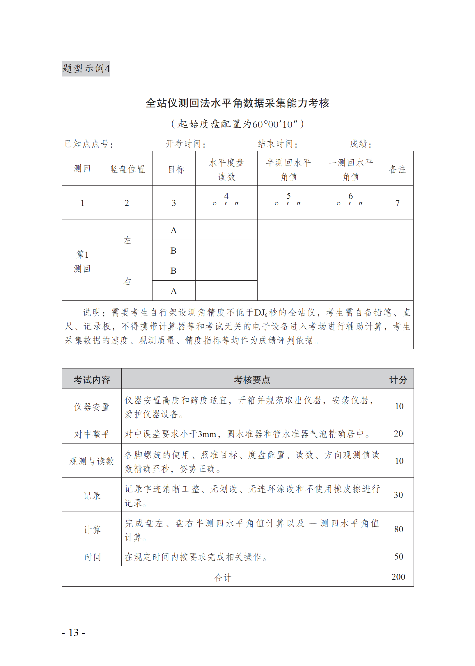
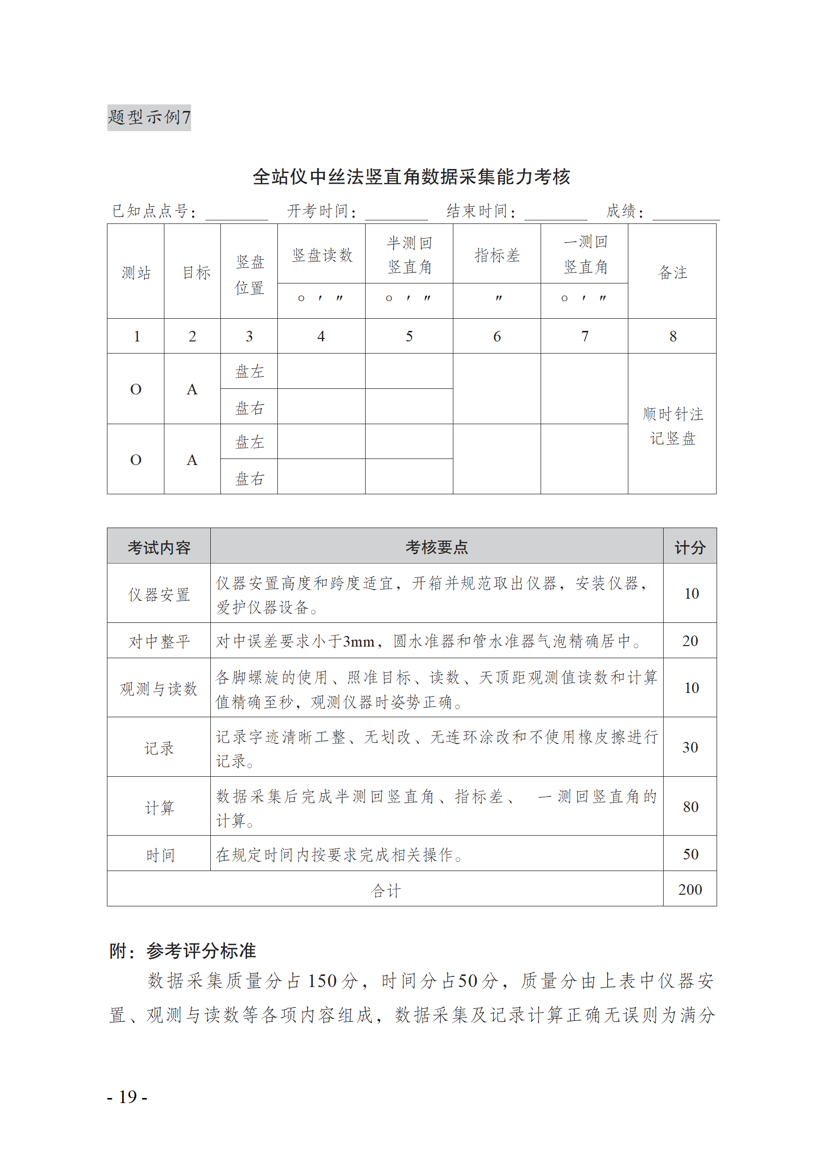
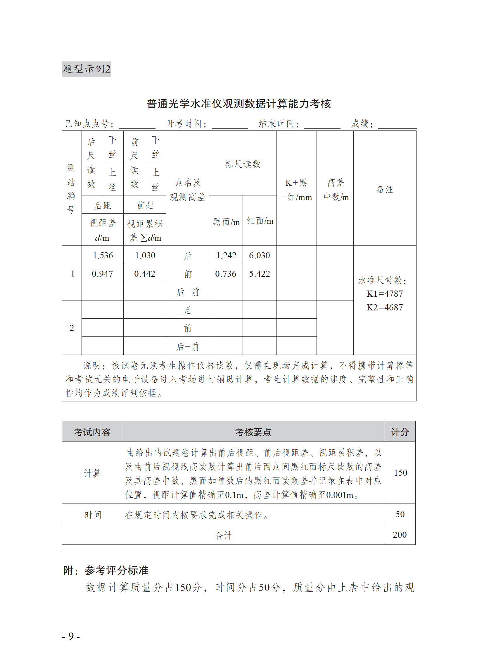
云南省中职职教高考职业技能 考试说明(试行) 07 资源环境类
发布时间:2026-01-25
浏览次数:
附件【
云南省中职职教高考职业技能考试说明(试行)07 资源环境类.pdf
】已下载
次